高中物理基础知识点盘点,掌握了高考少丢20分!

当高考一天天接近时,老师们已经不会让同学刷各种各样的新题型、怪题型了,而是会反复强调,把基础知识记牢、基础上不丢分才是最重要的。

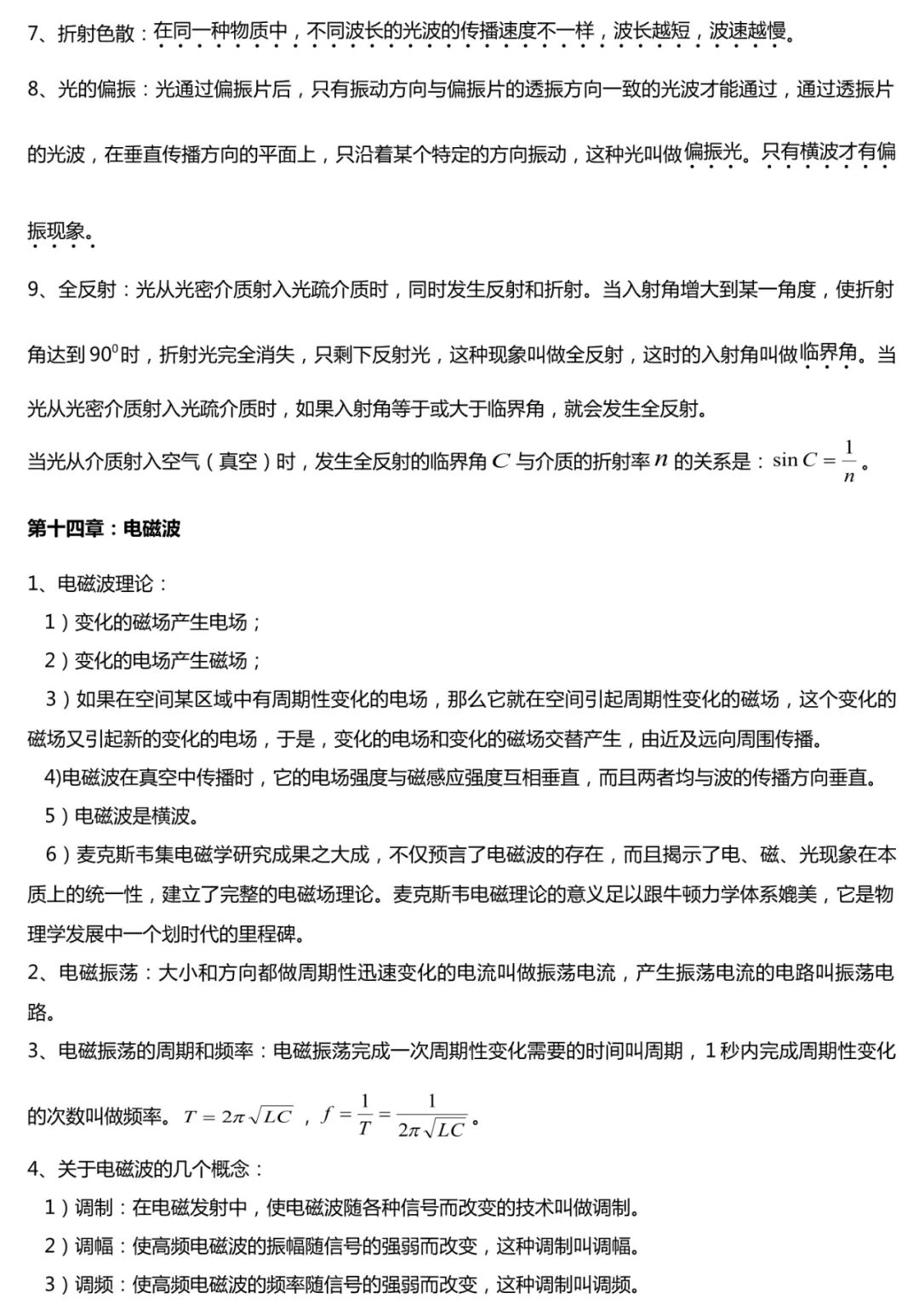
今天为大家整理了高中物理重点基础知识,熟记这些知识点,高考失分率大大降低!如果你觉得有用欢迎转发给身边需要的同学哦~

图片

图片

图片

图片

图片

图片

图片

图片

图片

图片

图片

图片

图片

图片

图片

图片

图片

图片

图片

图片图片

 

 

网站首页    艺考生文化课    高中物理基础知识点盘点,掌握了高考少丢20分!